电话:029-87679000(总机)
地址:陕西省西安市西五路157号
邮编:710114
网址:www.2yuan.xjtu.edu.cn
2025年3月26-30日,第34届亚太肝病学会年会(APASL 2025)在北京国家会议中心隆重召开。会上,西安交通大学第二附属医院纪泛扑教授团队携12项研究成果亮相,内容涵盖了丙型肝炎、代谢相关脂肪性肝病(MAFLD)、肝纤维化、慢加急性肝衰竭 (ACLF) 、肝细胞癌(HCC)等领域。
丙型肝炎治愈后长期死亡率的性别和种族差异:一项真实世界的跨国队列研究
第一作者:纪泛扑 通讯作者:Mindie H. Nguyen
研究背景
丙型肝炎病毒(HCV)通过直接作用抗病毒药物(DAAs)治愈后预后明显改善包括死亡率降低,但HCV治愈后与死亡率相关的危险因素尚不清楚。本研究评估HCV治愈后死亡率以及与死亡率相关的危险因素。
研究方法
该研究纳入来自北美、欧洲和亚太地区39个REAL-C中心DAA治疗后获得持续病毒学应答(DAA-SVR)的HCV患者。主要结局是DAA-SVR患者的全因死亡率。
研究结果
该研究包括10034名DAA-SVR患者,其中无肝硬化者5611名、代偿性肝硬化者4153名,失代偿性肝硬化者270名。在4.7人年(PY)的中位随访中,491名(4.9%)患者死亡,总的全因死亡率(每1000 PY)为10.4,无肝硬化、代偿性肝硬化和失代偿性肝硬化患者的全因死亡率分别为6.2,13.1和60.0。总体队列的5年累积生存率为95.1%(94.5-95.6%),失代偿性肝硬化的5年累计生存率最低(73.9%)。非肝硬化组(5.2/1000 PY vs. 0.8/1000 PY)和代偿性肝硬化组(8.2/1000 PY vs. 4.8/1000 PY)的主要死亡原因是非肝脏(vs.肝脏)相关死亡,失代偿性肝硬化以肝病相关死亡为主(肝脏相关 vs. 非肝脏=33.8/1000 PY vs. 24.7/1000 PY)(图4)。多因素分析显示老年(>65岁,HR 3.3)、男性(HR 1.5)、肝硬化(HR:失代偿期7.6,代偿期1.8)、糖尿病(HR1.5),非亚裔(HR2.1)与较高的死亡率相关。
研究结论
研究显示DAA-SVR患者在死亡率与治疗前肝病严重程度密切相关,年龄、性别、基线糖尿病、种族、地区与HCV治愈后死亡风险相关。研究结果将为精准医学提供了精细的亚组数据,以支持个性化护理、未来的建模研究以及公共卫生规划。

图 4. DAA-SVR患者死亡率以及与死亡率相关的危险因素
研究结论
MAFLD可以在一定程度上降低HBV DNA水平,促进HBsAg清除,但最终会对CHB的进展和预后产生不良影响。除MAFLD外,代谢功能障碍也可增加CHB患者不良事件的发生率,尽管没有累积效应。基于ALB、GLB和AST的无创模型在预测该人群不良事件风险方面具有良好的准确性。
不同非侵入性评分在识别高死亡风险MAFLD中的有效性比较:一项基于NHANES III的群体研究
第一作者:薄雅竞 通讯作者:纪泛扑,高宁
研究背景
代谢功能障碍相关脂肪性肝病(MAFLD)已经成为全球范围内导致肝脏相关发病率和死亡率的主要因素之一。建立一套简单清晰的无创检测评估,提高早期检测率,确保脆弱人群及时得到治疗,并为高风险个体提供针对性医疗护理具有重要意义。本研究旨在比较MAFLD指数、代谢功能障碍相关纤维化指数5(MAF-5)、美国脂肪肝指数(US FLI)、脂肪肝指数(FLI)和肝脏脂肪变性指数(HSI)这五种无创指标在识别MAFLD高死亡风险个体中的有效性。
研究方法
本研究基于NHANES III 1988-1994年数据,纳入20-74岁且无大量饮酒史且通过基于超声影像学筛查诊断MAFLD的患者。通过Cox比例风险模型(Cox)及Kaplan-Meier生存曲线分析比较MAFLD指数、MAF-5、US FLI、FLI和HSI在MAFLD患者预后评估中的效能。
研究结果
本研究筛查7942名参与者,最终纳入1645例MAFLD患者。在随访期间,共有630人死亡(38.30%)。Cox回归分析显示五种指数在识别高风险死亡人群的效能分别为:MAFLD指数最高(Hazard Ratio,HR 2.393,95%CI:2.203-2.599,P<0.001),其次是MAF-5(HR 2.336,95%CI: 2.142-2.547)、US FLI(HR 2.270,95%CI: 2.085-2.470)、FLI(HR1.899,95%CI:1.748-2.062)和HSI(HR 1.160,95%CI: 1.067-1.262)。MAFLD指数和MAF-5在识别高风险患者方面明显由于其他三种指数,能够更准确地预测患者的生存情况。此外,Kaplan-Meier生存分析显示,MAFLD指数和MAF-5能更清晰地区分MAFLD和非MAFLD人群的存活情况 (图5)。






图5. Kaplan-Meier生存曲线
研究结论
各评分体系预测的MAFLD患者的死亡风险存在差异, MAFLD指数和MAF-5在预测MAFLD高风险个体准确性更高。与目前MAFLD定义相比,MAFLD指数和MAF-5能够更加准确的预测MAFLD患者20年的死亡风险。
美国胆管癌死亡率的性别、年龄分布与时间趋势分析
第一作者:黄歆迪 通讯作者:杨毅辉,纪泛扑
研究背景
胆管癌是一种高度致死的恶性肿瘤,虽然HCC的死亡率趋于稳定,尤其是HBV/HCV相关的HCC明显下降,但胆管癌的死亡率的时间和空间趋势、不同年龄和性别亚组的差异尚不清楚。本研究旨在分析美国2006-2023年期间肝内胆管癌(ICC)和肝外胆管癌(ECC)相关死亡的年龄标准化死亡率(ASMR)趋势及新冠大流行对其ASMR的影响。
研究方法
研究使用美国国家疾病统计系统(NVSS)数据库,获取2006年1月至2023年12月因胆管癌死亡的数据,评估成年人群死亡趋势及受新冠大流行的影响,并进行病变位置(肝内 vs.肝外)、年龄(25-44岁vs.45-64岁vs.≥65岁)和性别(男性 vs.女性)的亚组分析。
研究结果
2006-2023年期间,总共有61560例胆管癌死亡病例,其中ICC 54280例,ECC 7280例。胆管癌整体死亡率在2006年至2023年期间呈逐年上升趋势,其中ICC增幅更大(APC=3.72%),ECC死亡在疫情期间增速加快(APC 5.32%)。在ICC中男性死亡率持续高于女性(APC: 3.88% vs 3.50%);老年组(≥65岁)死亡率最高,且增幅最为显著(2006-2014 APC 5.05%, 2014-2023 APC 3.06%),老年组2006年ASMR为7.1/每10万人,2023年ASMR上升至13.2;中年组(45-64岁)和青年组(25-44岁APC 3.55%,P<0.05)死亡率较低,但均呈增长趋势。新冠疫情期间的ICC相关死亡率与预测值基本一致(图6)。与ICC相比,ECC男性与女性的ASMR相近,无性别差异。年龄亚组分析显示老年组(≥65岁)的ASMR较高,增长趋势与中年组(45-64岁)和青年组(25-44岁)基本一致。疫情期间实际和预测的ASMR基本一致(图7)。

图6. 肝内胆管癌年龄标准化死亡率(每10万人)

图7. 肝外胆管癌年龄标准化死亡率(每10万人)
研究结论
肝内胆管癌相关ASMR显著上升,尤其是老年和男性群体,而肝外胆管癌的变化较为平稳。新冠大流行未对肝管癌死亡率产生明显的影响。
全球慢性肝病负担及时间趋势:基于1990年至2021年的人口分析及2050年预测
第一作者:赵蕴玉 通讯作者:纪泛扑,Mindie H. Nguyen
研究背景
截至2019年的数据显示,全球慢性肝病(CLD)的流行病学发生了显著变化,亟需更新的实时数据和预测估计,以指导医疗实践和未来的公共卫生规划。我们研究截至2021年的全球CLD负担,并预测至2050年,同时分析了不同国家收入水平的不平等现象。
研究方法
利用全球疾病负担(GBD)2021数据库,我们分析1990-2021年CLD的患病、发病、死亡病例数及相应的年龄标准化率。通过连接点回归模型计算平均年百分比变化(AAPC),并根据世界卫生组织推荐的健康公平标准量化不平等。基于时间序列预测模型,我们预测至2050年全球的CLD负担。
研究结果
2021年,全球CLD的患病、发病和死亡病例数分别为17亿(UI:16-18亿)、5840万(95% UI:5420-6280万)和140万(95% UI:130-150万)。1990年至2021年间,CLD的年龄标准化患病率(ASPR)保持稳定(AAPC:0.01%;CI:-0.03%至0.05%)(图8),而年龄标准化发病率(ASIR)有所上升,尤其是在15-49岁人群(AAPC:0.49%;95% CI:0.45%-0.53%)、欧洲(AAPC:0.41%;95% CI:0.41%-0.42%)和美洲(AAPC:0.41%;95% CI:0.39%-0.42%)区域。全球年龄标准化死亡率(ASDR)有所下降(AAPC:-1.26%;95% CI:-1.35%至-1.17%)。2021年,代谢功能障碍相关脂肪性肝病(MAFLD)分别占全球CLD患病病例的74.7%和发病病例的82.7%。MAFLD的ASIR在15-49岁人群(AAPC:0.72%;95% CI:0.67%-0.77%)和西太平洋地区(AAPC:0.73%;95% CI:0.59%-0.86%)增长最为显著(图9)。与社会人口指数(SDI)相关的不平等在CLD相关ASPR和ASIR有所减少,但ASDR增加,低SDI国家的负担更重。预计到2050年,全球CLD的ASIR将上升至763.4(95% CI:680.9-853.5)/10万,增长约5.6%,主要由MAFLD的增长驱动(预计增长约19.2%),而ASDR预计将下降至9.5(95% CI:6.9-12.1)/10万。

图8. 1990年至2021年全球慢性肝病的ASPR、ASIR和ASDR,并预测至2050年,总体以及按性别分组

图9. 1990年至2021年CLD的ASPR、ASIR和ASDR的平均年百分比变化(AAPC),总体以及按性别、年龄、WHO区域和肝病病因分组
研究结论
研究结果强调了需要采取有针对性的干预措施和策略,以应对全球CLD负担的不平等现象,特别是关注MAFLD的管理、年轻人群(15-49岁)以及社会人口不平等问题。
靶向递送ITSN1 siRNA以恢复VEGF调节肝窦内皮细胞分化治疗肝纤维化
第一作者:张兰婷,赵蕴玉 通讯作者:纪泛扑
研究背景
肝脏损伤会导致肝血窦内皮细胞(LSECs)发生毛细血管化,从而阻碍物质交换,促进肝纤维化的发展。抑制LSECs中血管内皮生长因子(VEGF)信号通路可导致LSECs发生功能失调和去分化。我们研究发现交叉蛋白1 (ITSN1)是LSECs中VEGF信号通路的关键调节因子。本研究通过设计防御素递送的ITSN1 siRNA纳米制剂来靶向LSECs中的ITSN1,评估其抗纤维化的作用。
研究方法
利用脂质体转染技术抑制LSECs中ITSN1 mRNA,然后观察其对共培养中LSECs分化和hsc活化的影响。开发基于防御素的ITSN1 siRNA递送系统(RC100@siITSN1),并评估其在体内的安全性和靶向效率,同时评价RC100@siITSN1在CCL4诱导的肝纤维化模型中的治疗效果。
研究结果
敲低LSECs中ITSN1 mRNA的表达会使窗孔密度增加,并使分化标志物的表达增强(图10)。而当ITSN1 mRNA表达降低的LSECs与活化的HSCs共培养时,HSC的活化会受到显著地抑制,同时胶原分泌也会减少(图10)。构建并表征了的RC100@siITSN1肽纳米载体稳定性良好(图11)。与其他主要器官相比,cy5标记的RC100在肝脏中具有更高的分布和代谢效率(图11),RC100可以靶向纤维化小鼠肝脏中的LSECs。使用RC100@siITSN1的治疗组HSCs的活化明显降低,细胞外胶原沉积减少,肝功能得到明显改善(图11)。

图10. 敲低ITSN1 mRNA敲低对LSECs分化表型的影响及其对共培养中HSCs活化的影响

图11. RC100@siITSN1的制备、表征、体内靶向性检测以及对CCL4诱导肝纤维化C57BL/6小鼠治疗疗效评价
研究结论
研究显示ITSN1是影响LSECs分化表型的关键分子,使用防御素递送的ITSN1siRNA靶向LSECs可恢复LSECs的窗孔结构,逆转肝纤维化。
基于种族与民族特异性的新型精准指标用于代谢功能障碍相关脂肪性肝病的诊断:一项基于人群的研究
第一作者:何鑫圆 通讯作者:纪泛扑
研究背景
代谢功能障碍相关脂肪性肝病(MAFLD)是新提出的用于取代非酒精性脂肪性肝病(NAFLD)的概念,这一定义更具有包容性且更精准地反映了疾病潜在机制。本研究旨在基于新的MAFLD诊断标准,开发一种新型无创评估指标来早期识别MAFLD。
研究方法
研究采用2017-2020年美国国家健康与营养调查(NHANES)的数据,纳入符合MAFLD诊断标准的20-74岁参与者。通过过采样平衡样本数据,随机将数据分为训练队列和内部验证队列。采用前向逐步逻辑回归法构建MAFLD index,并在内部验证队列中评估受试者工作特征曲线下面积(Area Under the Curves, AUC)、敏感性分析、DeLong检验和Brier评分,与既往基于NAFLD的诊断指标:代谢功能障碍相关纤维化指数5(MAF-5)、美国脂肪肝指数(US FLI)、脂肪肝指数(FLI)和肝脏脂肪变性指数(HSI)进行比较,同时在日本5家临床研究中心及英国生物银行(UK Biobank)两个外部验证队列中验证。
研究结果
研究共纳入来自NHANES的1,853名参与者(MAFLD患病率40.9%)、日本5家临床研究中心的33,466例患者(患病率28.2%)及英国生物银行的774名参与者(患病率19.6%)。基于NHANES数据开发的MAFLD index包含腰围(Waist Circumference, WC)、甘油三酯(Triglyceride, TG)、空腹血糖(Fasting Glucose, FG)及种族/民族4个因素,在训练队列(n=1,062)和内部验证队列(n=556)中MAFLD index的诊断效能均较好,AUC分别为0.87(95%CI 0.84-0.89)和0.84,由于既往NAFLD的诊断指数,US FLI的AUC为(0.84, 0.85),FLI(0.84, 0.83),HSI(0.82, 0.79),MAF-5(0.81, 0.80)。且在不同种族均显示较高的AUC值(图12)。MAFLD index的预测曲线最接近参考线,Brier评分最低,表明预测与实际发生的概率具有最佳的一致性,且在性别、年龄、种族/民族及腹型肥胖等亚组中均优于其他指标。在日本和英国生物银行的外部验证队列中,AUC分别达0.88(95%CI 0.87-0.88)和0.84(95%CI 0.80-0.87)。

图12. 2017-2020年(疫情前)美国不同族裔人群中MAFLD指数、MAF-5、US FLI、FLI和HSI诊断代谢功能障碍相关脂肪性肝病(MAFLD)的受试者工作特征曲线下面积(AUROC)比较(A)非西班牙裔白人, (B)非西班牙裔黑人, (C)非西班牙裔亚裔, (D)墨西哥裔美国人, (E)其他族裔。
研究结论
本研究基于美国大规模人群队列及日本5家临床研究中心、英国生物银行的多中心外部验证数据,构建的MAFLD index这一诊断指标更简便、精准,诊断效能优于传统指标。
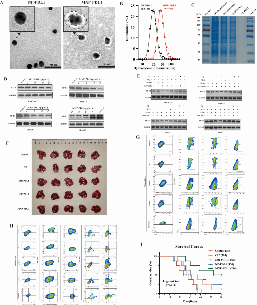
基于溶酶体自噬靶向降解肝细胞癌PD-L1调节肿瘤巨噬细胞极化激活抗肿瘤免疫
第一作者:高旭,谢恩睿 通讯作者:王进海,纪泛扑
研究背景
肝细胞癌(HCC)对ICIs的应答率较低,且随着ICIs应用的扩大,免疫耐药已成为制约ICIs发展的另一个障碍。M2肿瘤相关巨噬细胞(M2 TAMs)作为肿瘤微环境的中枢调节因子,影响肿瘤的进展、血管生成和免疫抑制。重新编程M2 TAMs是肿瘤药物开发和治疗中的一种重要方法策略。
研究方法
本研究使用溶酶体自噬系统结合仿生膜技术开发了一种仿生自噬降解肽(MNP-PDL1),该肽由PD-L1结合序列、PEG3接头和靶溶酶体伴侣蛋白识别序列(CIP)组成,可以将靶蛋白PD-L1定位到溶酶体进行降解。
研究结果
MNP-PDL1通过巨噬细胞和肝细胞癌(HCC)细胞中的溶酶体途径降解PD-L1蛋白,与市售的抗PD-L1抑制剂相比,其具有优异的抗肿瘤功效。在HCC原位小鼠模型中,MNP-PDL1显著抑制肿瘤生长和PD-L1在肿瘤内的降解。在对照组中,观察到68.4%的PD-L1+TAMs细胞,经抗PDL1处理后降至48%,经NP-PDL1和MNP-PDL1处理后分别进一步降至31.8%和23.5%。此外,MNP-PDLL1诱导TAMs的M1极化,CD86+TAMs细胞的比例从对照组的20.6%分别增加到NP-PDL1和MNP-PDLL2组的31.2%和61.2%。此外,MNP-PDL1增加了肿瘤微环境(TME)中树突状细胞(DC)、自然杀伤(NK)细胞和活化细胞毒性T淋巴细胞(CTL)的浸润。在MNP-PDL1治疗组中,CD8+IFNγ+CTL细胞的比例增加到6.94%,而对照组仅为1.26%。并且,MNP-PDL1有效地抑制了HCC的生长,延长了治疗小鼠的存活时间(图13)。

图13. MNP-PDL1合成和降解PD-L1蛋白的功能,并抑制肝细胞癌的生长
研究结论
本研究成功开发了仿生溶酶体PD-L1降解肽,可诱导TAMs向M1极性转化,增加TME中抗癌免疫细胞浸润,逆转HCC免疫耐受,并显著激活抗肿瘤效应。
HBV/ HCV相关肝癌的死亡负担:1990-2050年时间和空间趋势的比较分析
第一作者:邓玉皎,谭晶月 通讯作者:祖建,纪泛扑
研究背景
乙型肝炎病毒(HBV)和丙型肝炎病毒(HCV)感染是全球肝癌的主要危险因素。本研究分析1990 - 2050年全球、区域和国家层面HBV/ HCV相关肝癌(HBV/HCV-related liver cancer, LCB/LCC)死亡负担及时空分布变化趋势。
研究方法
本研究基于全球疾病负担研究(GBD)2021数据库提供的1990-2021年全球204个国家和地区的LCB/LCC死亡率数据。采用BAPC模型预测2022-2050年全球及WHO 的6个区域不同性别人群的LCB/LCC年龄标化死亡率(ASMR)。采用链接点回归分析计算平均年度变化百分比(AAPC)。同时,构建贝叶斯时空模型,描述死亡的空间和时间变化模式。
研究结果
全球不同区域LCB/LCC的ASMR存在明显的空间分布差异。总体上,男性LCB/LCC疾病的死亡负担高于女性。全球LCB相关ASMR总体呈下降趋势(AAPC1990-2050=-0.94),从1990年的2.5/10万人下降至2021年的2.09/10万人,预计2050年将进一步下降至1.37/10万人。虽然西太平洋地区LCB的ASMR在整个研究期间呈下降趋势(AAPC1990-2050=-1.39),但仍为最高,预计2050年为2.24/10万人。东地中海地区(AAPC1990-2050=0.35)、欧洲地区(AAPC1990-2050=0.16)和美洲地区(AAPC1990-2050=0.31)的LCB相关ASMR呈上升趋势,东南亚地区保持稳定(图14)。预计到2050年,LCB相关ASMR最高的国家主要包括毛里塔尼亚、西非的马里和南非、东南亚的泰国和北亚的蒙古。LCC方面,全球ASMR呈平稳波动趋势,从1990年的1.7/10万人上升至2021年的1.74/10万人,预计2050年将稳定在1.71/10万人。预计到2050年,LCC相关ASMR最高的地区将是东地中海地区,且呈下降趋势(AAPC1990-2050=-0.37)。LCC相关ASMR在欧洲地区(AAPC1990-2050= 0.77)和美洲地区(AAPC1990-2050=0.90)均呈上升趋势(图14)。到2050年,LCC相关ASMR最高的国家将主要包括毛里塔尼亚、马里、南部非洲的安哥拉、北非的利比亚和埃及、东地中海地区的阿富汗和蒙古。

图14. 1990-2050年WHO六个区域LCB/LCC相关ASMR的时间趋势
研究结论
虽然全球范围内HBV/ HCV相关肝癌的ASMR呈下降趋势,但仍需关注部分地区和国家ASMR的增长,尤其是蒙古、毛里塔尼亚和马里。
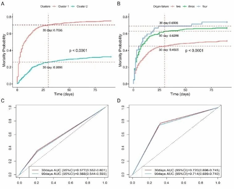
基于现实世界队列使用机器学习模型对慢加急性肝衰竭患者进行无偏聚类
第一作者:张梦怡,纪泛扑 通讯作者:祖建,杨毅辉,Rajiv Jalan
研究背景
慢加急性肝衰竭 (ACLF) 是一种复杂疾病,定义各异,特征不明确。无监督聚类通过消除预定义的假设实现了无偏见的群组分层。本研究使用无监督聚类对ACLF患者进行分类并分析生成的类别,拟揭示关键聚类特征分布规律,量化各亚型间死亡率风险差异,并解析了不同簇群的临床表型特征。
研究方法
从MIMIC-IV重症监护数据库中筛选出2008年至2019年期间符合北美终末期肝病研究联盟(NACSELD)标准的ACLF患者。通过基于模糊聚类改进的环绕中心点分割算法(PAC)确定最优聚类数目,并选用性能最优的非负矩阵分解(NMF)模型生成患者亚型。进一步使用1334例失代偿肝硬化患者队列及158例重症监护室的ACLF患者队列对聚类模型进行外部验证。
研究结果
共纳入1256例ACLF患者进行无监督聚类,确定最佳聚类数为2个,其中Lee算法性能最佳。两组患者30天死亡率差异显著:第1组为70.35%,第2组为26.06%。(图15 A/B),且Lee-2模型对死亡风险的预测能力(AUC:0.720)优于传统器官衰竭分类(AUC:0.577)(图15 C/D)。研究显示酸碱平衡相关因素,包括碳酸氢盐、pH、碱基过剩、乳酸和阴离子间隙,是关键的聚类因素(图16 A)。失代偿性肝硬化患者30天死亡率的差异和关键聚类因素的分布与ACLF队列一致(图16 B)。外部验证队列也证实了模型的稳定性和可重复性(图16 C)。

图12. 慢加急性肝衰竭患者的死亡概率分析以及30天和90天死亡率的预测性能比较

图13. 使用Lee-2模型比较两组慢加急性肝衰竭患者前十大基线特征的雷达图
研究结论
研究采用无偏方法,确定了具有不同死亡风险的ACLF 群集,并强调了代谢调节在患者预后的关键作用。这些发现强调了酸碱平衡在 ACLF 病理生理学中的重要性。